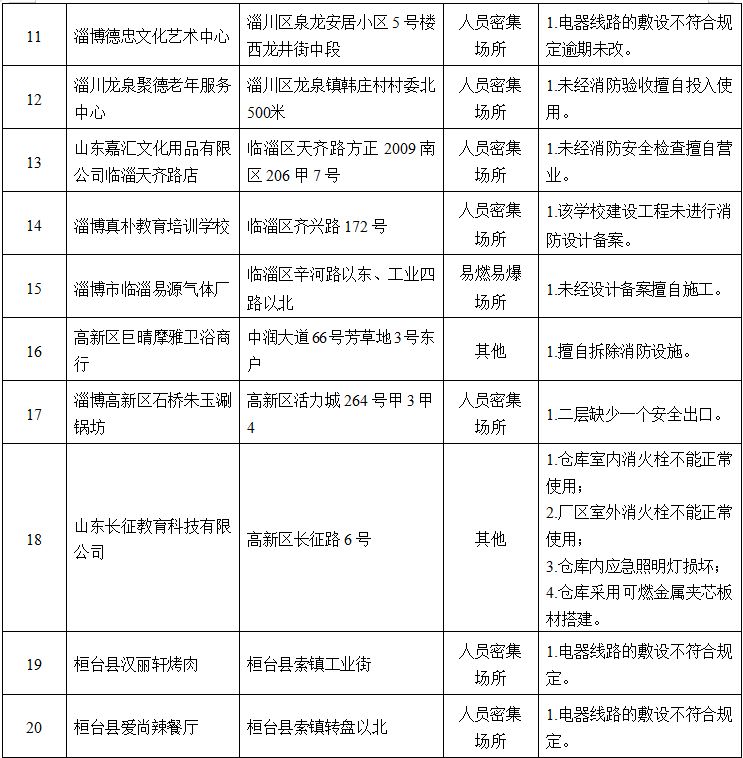
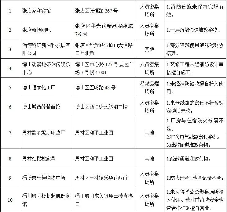
淄博30家单位被点名曝光!各区县都有,去这些地方千万可得留神
水火无情,电老虎,这些都会在日常生活中对我们造成威胁,尤其是火,冬天天干物燥,很容易引发火情,因此在公共场所,尤其注重消防安全...
水火无情,电老虎
这些都会在日常生活中对我们造成威胁
尤其是火
冬天天干物燥,很容易引发火情
因此在公共场所,尤其注重消防安全
近日,淄博消防部门曝光了30家单位
消防设施未保持完好有效
未经消防验收擅自投入使用
电器线路敷设不符合规定
……
这30家单位场所是~~
(点击图片可看大图)
火情无小事
希望存在安全隐患的各单位
能够做好整改措施,
不能心存侥幸
评论有理
编辑:未知
相关文章:



鲁公网安备 37030502000908号