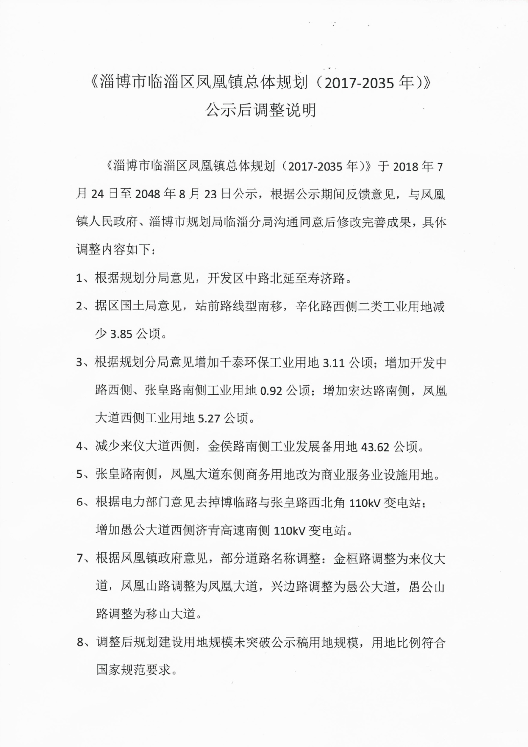
第155期分享 | 公示信息:《淄博市临淄区凤凰镇总体规划(2017-2035年
助力规划公示与公众参与本站为非官方机构,内容转发自政府相关网站,最终内容以文章给出的官方来源网址为准。
欢迎关注规划公示大白话公众号并加为⭐标
助力规划公示与公众参与
本站为非官方机构,内容转发自政府相关网站
最终内容以文章给出的官方来源网址为准
公示来自:淄博市自然资源局
文章编号:20200925
公示图纸:公众号回复“20200925”获取全文超清电子版
公示时间:2018-09-20起
本号初心:知识无价,却可以免费分享
第155期分享 公示信息:《淄博市临淄区凤凰镇总体规划(2017-2035年)》成果
编辑:未知
相关文章:



鲁公网安备 37030502000908号