明年1月起实施!生娃有补助了!临淄人,你还生吗?
近日,国务院办公厅印发医疗卫生领域中央与地方财政事权和支出责任划分改革方案(以下简称《方案》),自2019年1月1日起实施。
	
	 
中央将制定计划生育补助标准
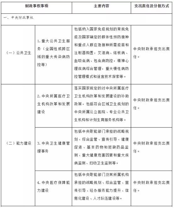
◆ 《方案》明确,从公共卫生、医疗保障、计划生育、能力建设四个方面划分医疗卫生领域中央与地方财政事权和支出责任;
	
◆ 基本公共卫生服务:明确为中央与地方共同财政事权,由中央财政和地方财政共同承担支出责任,实行中央分档分担办法;
	
第一档包括内蒙古、广西、重庆、四川、贵州、云南、西藏、陕西、甘肃、青海、宁夏、新疆12个省(自治区、直辖市),中央分担80%;
第二档包括河北、山西、吉林、黑龙江、安徽、江西、河南、湖北、湖南、海南10个省,中央分担60%;
第三档包括辽宁、福建、山东3个省,中央分担50%;
第四档包括天津、江苏、浙江、广东4个省(直辖市)和大连、宁波、厦门、青岛、深圳5个计划单列市,中央分担30%;
第五档包括北京、上海2个直辖市,中央分担10%。
	
◆ 重大公共卫生服务,主要包括纳入国家免疫规划的常规免疫及国家确定的群体性预防接种;
	
重点人群应急接种所需疫苗和注射器购置,艾滋病、结核病、血吸虫病、包虫病防控,精神心理疾病综合管理,重大慢性病防控管理模式和适宜技术探索等内容,上划为中央财政事权,由中央财政承担支出责任。
	
◆ 计划生育方面,中央制定计划生育扶助保障补助国家基础标准,并根据经济社会发展情况逐步提高。
	
	 
	
这意味着以后
养个孩子能减少许多花销!
这些项目由国家和政府买单
①基本公共卫生服务
明确为中央与地方共同财政事权,由中央财政和地方财政共同承担支出责任,实行中央分档分担办法。
基本公共卫生服务包括健康教育、预防接种、重点人群健康管理等原基本公共卫生服务内容,以及从原重大公共卫生服务和计划生育项目中划入的妇幼卫生、老年健康服务、医养结合、卫生应急、孕前检查等内容。
国家基本公共卫生服务项目14项内容
	
△城乡居民健康档案管理服务
△健康教育服务
△预防接种服务
△0~6岁儿童健康管理服务
△孕产妇健康管理服务
△老年人健康管理服务
△高血压患者健康管理服务
△2型糖尿病患者健康管理服务
△重性精神疾病患者管理服务
△结核病患者健康管理服务
△中医药健康管理
△传染病及突发公共卫生事件报告和处理服务
△卫生监督协管服务
△免费提供避孕药具、健康素养促进
	 
②医疗保障方面
城乡居民基本医疗保险补助也按照中央和地方分档按比例分担。
	
	 
2018年中央财政生育服务补助资金89.05亿元已全部下达。
	
计生扶助保障项目:补助资金主要用于农村部分计划生育家庭奖励扶助、计划生育家庭特别扶助、计划生育“少生快富”补助3个计划生育扶助保障项目,明确为中央与地方共同财政事权,由中央财政和地方财政共同承担支出责任。
	
除上述3个项目之外的原计划生育项目,纳入基本公共卫生服务统筹安排。
	
△计划生育补助标准,中央制定计划生育扶助保障补助国家基础标准,并根据经济社会发展情况逐步提高。中央财政参照基本公共卫生服务支出责任中央分档分担办法安排补助资金。
	
	 
④重大公共卫生服务
主要包括纳入国家免疫规划的常规免疫及国家确定的群体性预防接种和重点人群应急接种所需疫苗和注射器购置,艾滋病、结核病、血吸虫病、包虫病防控,精神心理疾病综合管理,重大慢性病防控管理模式和适宜技术探索等内容,上划为中央财政事权,由中央财政承担支出责任。
	
	 
	
除了生孩子之外,
在其他看病等方面,
都将实在地惠及我们每一个人!
	
赶紧把这些好消息,
发给身边的朋友们都看看吧!



 
                 鲁公网安备 37030502000908号
鲁公网安备 37030502000908号