欢迎来到临淄信息港!
保存到桌面
快速发信息
修改/删除信息
手机浏览
免费发布信息
临淄招聘
出售信息
淄江花园二手房
网站首页
临淄房产
临淄招聘
临淄二手
临淄车辆
临淄交友
兼职招聘
求职简历
萌宠服务
生活服务
教育培训
商务服务
资讯
商品
当前位置:
临淄信息港
>
热点资讯
>
临淄新闻
临淄新闻
全部
取缔!临淄区六部门联手,查处一所非法培训机构!
近日,区教育和体育局、临淄消防大队,稷下街道协调辖区城管中队、市场监管所、派出所、中心校等相关部门,根据群众举报线索,对位于淄江花园南四区三号楼的一处非法培训机构进行了联合执法取缔。非法培训机构具有隐蔽性、反
19-05-18
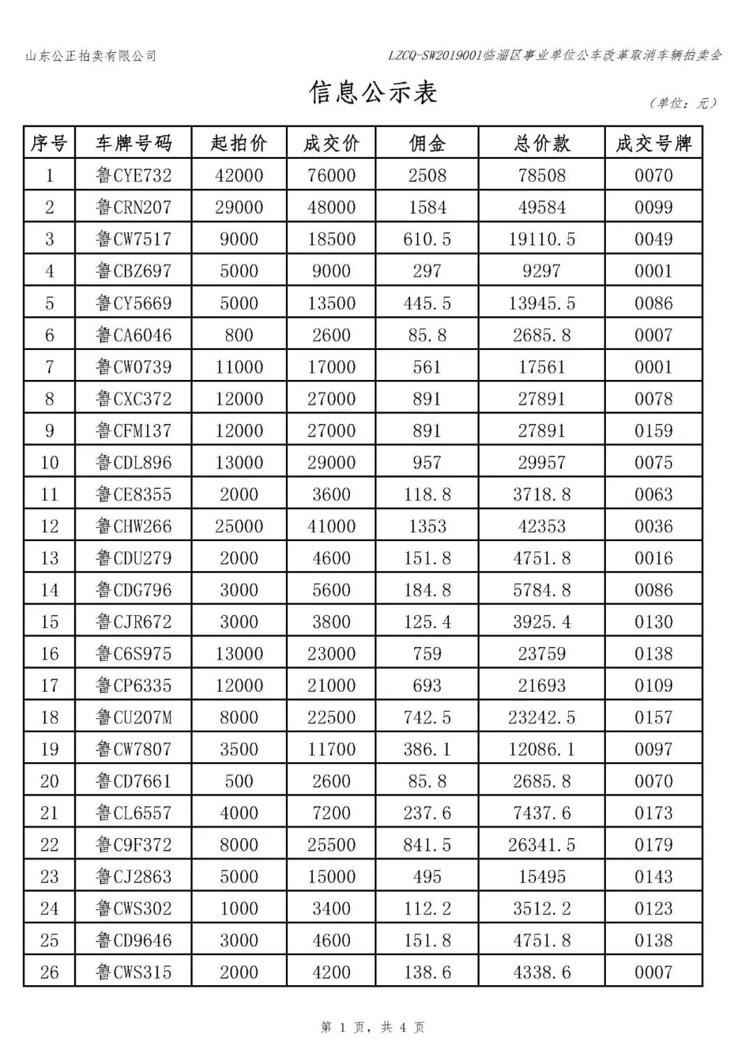
临淄事业单位公车改革取消车辆拍卖会 交款说明
成交车辆款项缴纳:(不是保证金的交纳账户)1、买受人按照成交价款的3.3%向拍卖人支付拍卖佣金。2、买受人将车辆成交价款和拍卖佣金成交款项账户:户名:山东公正拍卖有限公司开户银行:招商银行临淄支行帐号:533900784810987转
19-05-17
临淄齐翔腾达成了化工界的“网红”!
4月27日临淄区在齐翔腾达召开全区化工产业高质量发展现场会5月12日淄博市“对标齐翔腾达提升现场管理”现场会在齐翔腾达化工股份有限公司召开5月12日至今来自区内、区外,甚至省外的企业纷至沓来,学习齐翔腾达在现场管
19-05-17
省自然资源厅调研组到临淄区调研齐故城风景名胜区管理工作
5月14日,省自然资源厅自然保护地管理处副处长臧文浩一行,在市自然资源局调研员王允刚陪同下,来我区调研齐故城风景名胜区管理工作,区自然资源局党组书记、局长刘先伟、副局长王德玉,齐故城风景名胜区服务中心主任齐文铎陪
19-05-16
惊险,临淄六旬老人落水!不到50秒,十个人冲了上去!
在临淄太公湖国家水利风景区五月十日傍晚,一名老年女子坠入太公湖中!从保安室到事发现场至少相距400米远10名保安几乎同时赶到用时不到50秒。事发后,医生对溺水者进行了抢救,对方溺水时间较短,很快就转危为安。自从今年春
19-05-16
临淄英才中学2019年招聘啦!70人!缴五险一金!
临淄区英才中学2019年教师招聘啦!共招聘70人!一、招聘计划:语文10人、数学10人、英语10人、物理5人、化学4人、生物4人、地理5人、历史5人、政治5人、音乐2人、体育4人、美术2人、信息技术2人、通用技术2人。二、招聘条
19-05-16
临淄公安分局开展防范和打击 非法集资、恶意逃废银行债务宣传活
5月15日,临淄公安分局在桓公路莆田园广场路段,集中开展2019年度“5·15”防范和打击非法集资、恶意逃废银行债务宣传活动。临淄区委常委、副区长刘在东,区委常委、政法委书记徐继国,市公安局党委委员、副局长郑建波参加活
19-05-16
临淄市民又迎来一个好消息!数万家庭将受益!快看与你相关吗?
糖尿病作为一种严重的慢性病,过去几十年中,它已成为继肿瘤、心脑血管疾病之后,威胁人类健康的第三大“杀手”,而我国糖尿病发病率高达11.6%,居全球首位。下面这条消息各位小伙伴们你一定要看5月14日,新华制药收到国家药品监
19-05-16
既要引得来 又要留得下!临淄区161万人才补贴发放到位!
天津财经大学英语笔译专业毕业的硕士研究生孙向坤,去年1月到蓝帆医疗入职,担任企业国际贸易业务员职位,同年5月与企业签订三年劳动合同后,正好赶上人才新政实施,今年4月,孙向坤领取了去年5月至10月的生活补贴一万元。蓝帆医
19-05-16
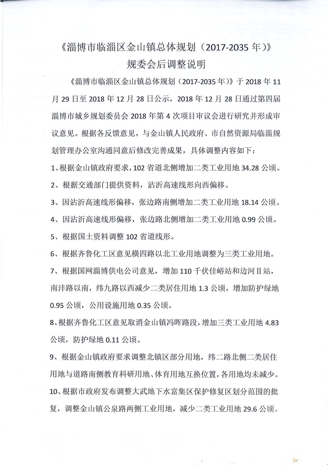
淄博临淄金山镇总体规划成果公布!沾临高速线形偏移!
5月14日,《淄博市临淄区金山镇总体规划(2017-2035年)》成果公布公告发布,据公告内容可知,2019年4月30日,淄博市人民政府批准了《淄博市临淄区金山镇总体规划(2017-2035年)》,现将规划成果主要内容予以公布。下面就让我们看一看
19-05-14
共1662记录
<上一页
1 ...
65
66
67
68
69
70
71
72
73
74
... 167
下一页>
安平金岱苑 2室1厅出租 价格可以商量
淄博秋硕包装制品有限公司招聘国际贸易业务员
山东赛尔化工科技发展有限公司多岗位招聘
碧桂园临淄东郡·蓝山招聘保安
健康食品畅销品招商利润丰厚 招推广员
王庄煤矿生活区住房出售
求购凤凰城或者棠悦三室元宝户预算120以内
迎风小区3室2厅1卫整租
山东宇丰商用厨具有限公司招聘客服文员 技术员
金三角饭店转让
emo半个月可能不是矫情,
餐桌上的“平民黄金”:这
运动量越大越防癌?科学研
停止恐慌!水银体温计“停
体重焦虑大可不必!最新研
当“奶茶自由”变成“血
热门阅读排行
emo半个月可能不是矫情,是大脑在发“求救信号”
餐桌上的“平民黄金”:这种几块钱一斤的食物,竟是降三高、护心脏的全面高手!
运动量越大越防癌?科学研究给出反直觉答案:这种“度”最关键!
停止恐慌!水银体温计“停产”的抢购风波,专家呼吁:没必要跟风!电子体温计凭借其安
体重焦虑大可不必!最新研究证实:40岁后微胖才是真正的长寿“黄金体重”!
当“奶茶自由”变成“血糖危机”,年轻人是怎么得糖尿病的?
4个信号,提醒你免疫力下降了,赶紧对照一下!
机打小票竟是“隐形健康杀手”?摸完小票速洗手!
它才是真正的“防血栓高手”!这种水果的好处,一直被严重低估了
【“核”护健康】晚期前列腺癌(mCRPC)伴脊髓压迫患者经177Lu-PSMA治
家里的老人出现这几个迹象,可能是得了阿尔兹海默症!尽早识别!
临淄人注意,2026年度淄博市城乡居民基本医疗保险开始缴费了!
悄悄飙升血糖的坏习惯 vs 无意识稳血糖的好习惯,你中了几条?
纯牛奶告别复原乳的秘密:揭开乳制品新规背后的健康与品质
您已经“诅咒”孩子多久了?值得所有父母深思...