今天下午山东高考成绩查询、录取分数线、招生新政……一站式收藏
这几天各位同学是不是
都已经在电脑前整装待发,
焦急的准备登录网站
查询成绩!
不要慌乱!!
不要着急!!
扫码观看2019山东高考第二次新闻发布会直播
6月24日(下周一)下午3点半
省教育厅将召开2019年普通高考第二次新闻发布会
闪电新闻将进行现场直播
发布会将公布高考评卷情况
以及包括文理本科线、自招线等在内的一系列分数线
高考成绩发布会后可查询
24日下午3点,山东广播电视台电视公共频道,及齐鲁网闪电新闻客户端,提前半小时开始直播,并邀请高考志愿填报专业人士进行深度解读,与网友在线互动,为考生和家长提供合理化建议。
查询渠道和操作流程
1
网上查询
登录山东省2019年普通高考成绩查询平台。
(网址为:http://cx.sdzk.cn/)
2
短信推送
考生接收短信的手机号为高考报名使用的手机号,省招考院发送短信的号码为:106930066。
3
关注“山东教育发布”查询
进入微信公众号“山东教育发布”
通过“微服务”入口即可查询
山东2019年高考成绩即将发布,志愿填报也将于6月28日开始。那么今年,山东普通高校招生政策主要有哪些变化?
为加强中小学教师队伍建设,提高师范类专业生源质量,今年在泰安、滨州开展市级政府委托高等院校培养师范生试点工作。按照学生自愿申请、高中毕业学校推荐、市级教育部门统筹面试考核、高等院校择优录取、校地联合培养、委托单位安排使用的原则进行。根据政策规定,委培师范生只有应届普通高中毕业生才能报考,学生需参加夏季高考。有意愿的学生可以向本人的毕业高中提出申请,高中对学生在校期间的操行表现进行评价和推荐审核,通过学校审核后才能进人面试考核环节。夏季高考结束后,委托市组织本市的县(市、区)教育局对经学校推荐的学生进行面试。面试结论分为“通过”或“不通过”。面试在高考成绩公布前完成,面试合格的考生方可填报委培师范生志愿。
明委培师范生安排在本科提前批录取,单设投档单位,“院校+就业市方向”为1个独立的高校志愿。普通文理类的委培师范生高校志愿内可填报6个专业及1个专业服从调剂志愿;对达到或超过我省首次划定的本科普通批录取控制分数线的考生,根据其志愿,关联面试合格名单,按招生计划1:1.2的比例从高分到低分投档,由高校确定录取结果。艺术类委培师范生高校志愿内可填报4个专业及1个专业服从调剂志愿,根据考生志愿,关联专业合格成绩,按招生计划的1:1.5,按文化成绩从高分到低分投档,同分考生全部投档,按照专业成绩从高到低择优录取。
2019年起,实施公费专科医学生培养工作,在省属医学高等院校实施订单定向专科医学生公费教育,重点为乡镇卫生院及以下的医疗机构培养从事全科医疗的卫生人才。公费专科医学生学制为3年,每年培养计划300人,培养专业主要是临床医学、中医学专业。其培养任务由山东医学高等专科学校、菏泽医学专科学校、山东中医药高等专科学校等3所高校承担。
公费专科医学生招生安排在专科普通批录取,单独设立投档单位,“院校+就业市方向”即为一个高校志愿。考生可填报12个高校的平行志愿,每个高校志愿可填报6个专业及1个专业服从调剂志愿。报考公费专科医学生的考生可同时填报专科普通批的专科(高职)其他计划志愿,但不能兼报高职院校专项计划志愿。公费专科医学生计划与高职院校专项计划志愿同时投档录取,录取完成后再投报考其他计划志愿的考生。
录取工作完成后,由培养学校将经各定向就业市有关部门签章的《公费教育协议书》随《录取通知书》一并寄送给录取为公费生的考生,考生持《录取通知书》和经考生本人及其监护人签字的公费教育协议书,按培养学校规定时间及要求报到人学。录取为公费生的考生如未按规定签订公费教育协议书,视为放弃2019年普通高校入学资格。
独立设置的本科艺术院校及参照独立设置本科艺术院校执行的高校和专业均不限制文化成绩,按照考生志愿,关联考生填报的第一专业合格成绩(即省统考成绩或校考成绩),分专业全部投档,按照本校招生章程录取。
其余高校的首次志愿及征集志愿,均按照考生志愿,关联考生填报的第一专业合格成绩,在我省艺术类本科文化录取控制分数线上,分专业全部投档,按照本校招生章程录取。
今年实行校级联考有音乐类、舞蹈类、播音与主持类、书法类等4个专业类别,高校自愿加人,不同联考范围的成绩不通用。每个校级联考范围内实行平行志愿,考生可填报12个院校志愿,每个院校志愿可填报4个专业志愿。
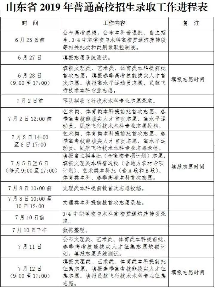
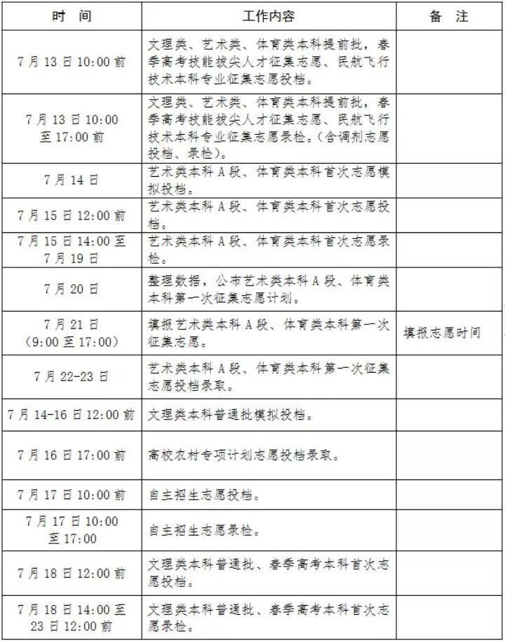
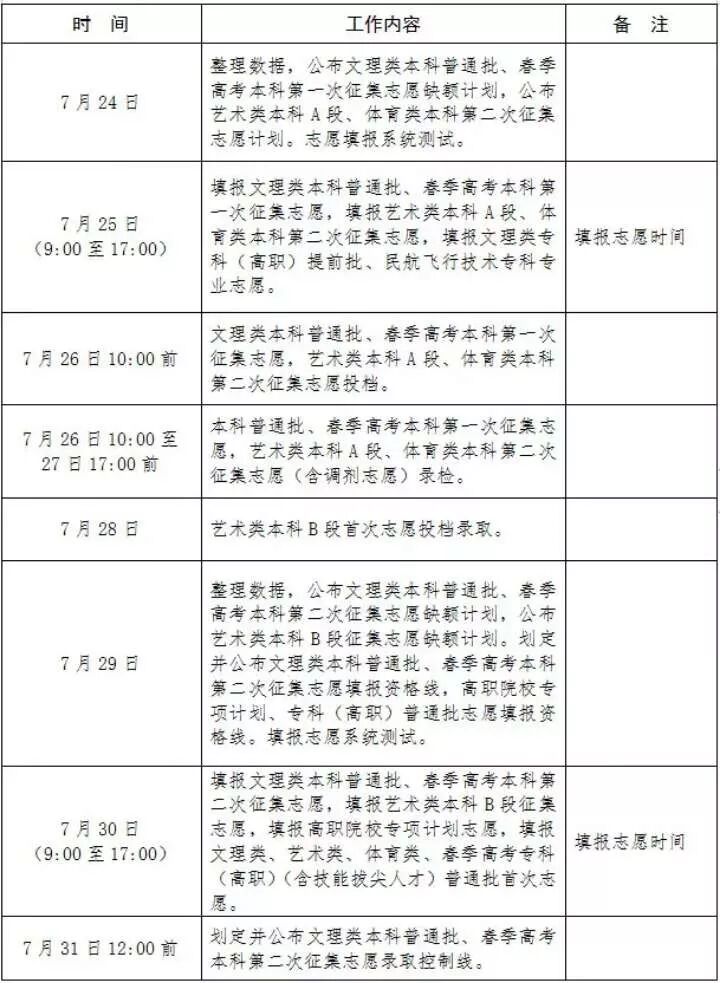
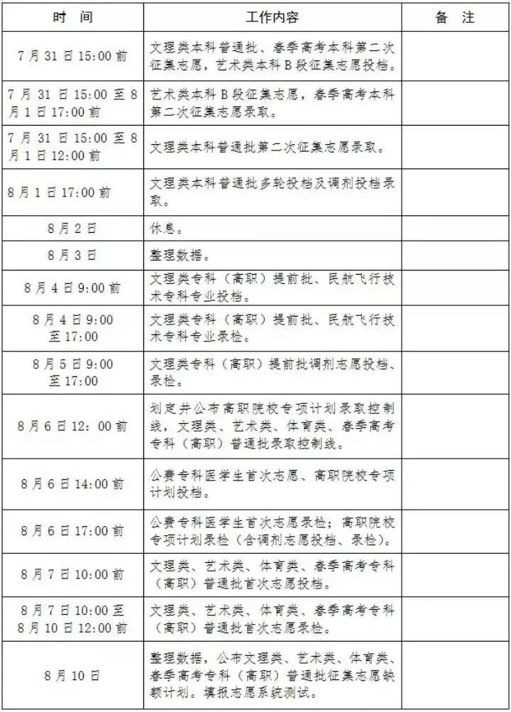
省招考院6月23日发布《山东省2019年普通高等学校招生录取工作意见》,对相关政策进行了明确,并公布了录取时间表,非常实用,建议考生认真阅读,收藏保存!
山东2019高考录取详细时间表↓↓
来源:闪电新闻 山东教育发布



鲁公网安备 37030502000908号